- 1
- 2
- 3
- 4
- 5
- 6
- 7
- 8
- 9
- 10
原神琳妮特邀约隐藏成就怎么完成-琳妮特邀约隐藏成就完成攻略
2025-08-19 15:30:16 来源:一米游 作者:佚名琳妮特邀约在最近也开启了,相信很多旅行者不是很清楚原神琳妮特邀约隐藏成就怎么完成,琳妮特邀约事件和其它邀约任务一样,共有三个邀约相关成就,一个为结局全收集,另外两个为邀约内成就。为了节省大家的时间,接下来就由小编给各位玩家们带来原神琳妮特邀约隐藏成就完成攻略,希望这篇文章能给大家带来帮助。

原神琳妮特邀约隐藏成就完成攻略
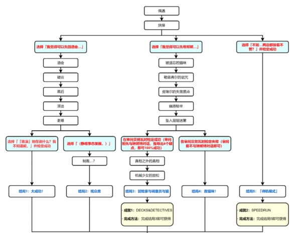
命运的示数
完成全部结局即可解锁
SPEEDRUN
完成结局5「待机模式」后,自动获得
DECKS&DETECTIVES
完成结局3「冒险家与调查员与猫」后,自动获得

以上就是小编给大家带来的原神琳妮特邀约隐藏成就完成攻略,希望对各位玩家有所帮助,更多相关资讯就在一米游手游网。